世界杯app下载
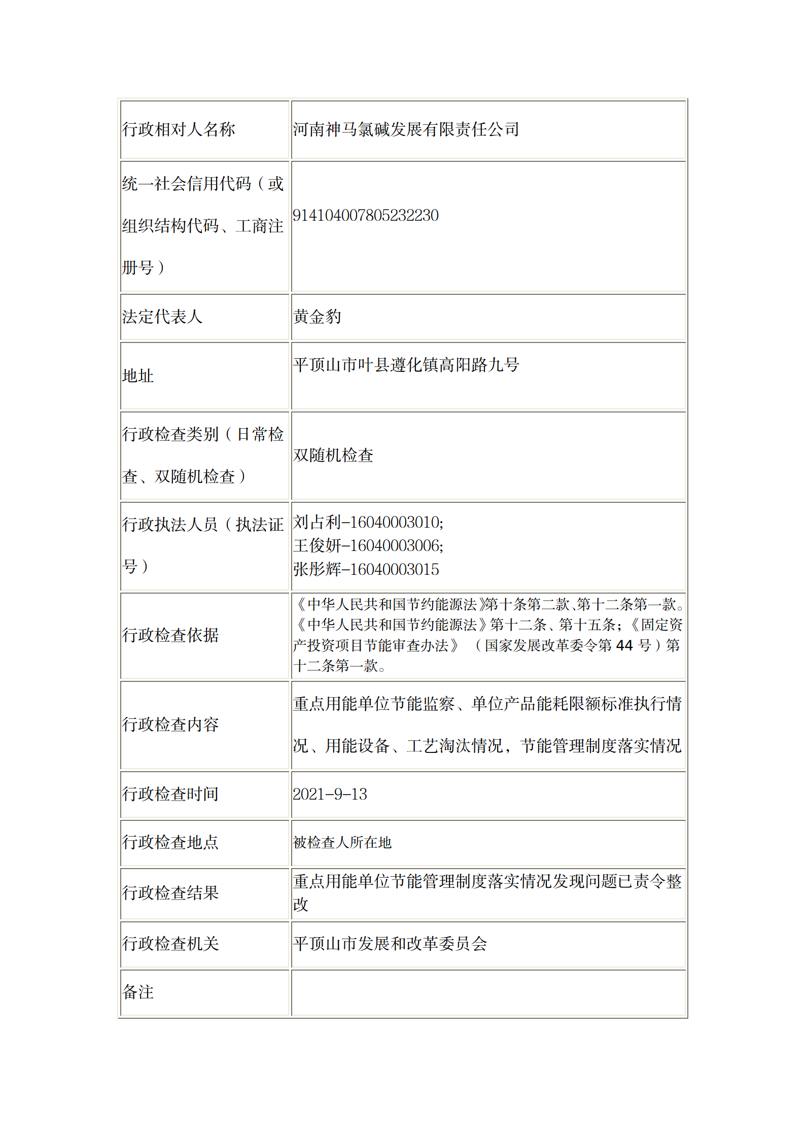
市发改委对神马氯碱公司进行行政检查
世界杯app下载
中国政府网
河南省人民政府
繁体
版
微门户
智能问答
网站支持IPV6
2026世界杯买球app发展和改革委员会
进入适老模式
无障碍阅读
本站
网站首页
世界杯app下载
2026世界杯买球app
政府信息公开
政务服务
2026世界杯买球app
站群导航
国务院信息
政府数据
当前位置:
首页
>
世界杯app下载
>
专题报道
>
行政执法公示专栏
>
市发展和改革委员会
>
行政执法决定信息公示
>
行政检查公示
市发改委对神马氯碱公司进行行政检查
浏览次数:
次
浏览
扫一扫在手机打开当前页
栏目导航
世界杯app下载
世界杯足球购买app要闻
国内要闻
国务院信息
公告公示
2026世界杯买球app
城市概况
城市发展
视听世界杯足球购买app
图文世界杯足球购买app
信息公开
公告公示
政府文件
政府办文件
部门解读
政府领导
互动交流
市长信箱
{*主站.标题#1001}
{*主站.标题#1001}
{*主站.标题#1001}
{*主站.标题#1001}
{*主站.标题#1001}
量子镜像站群
网站复制工具
站点克隆软件
超级站群助手
泛域名镜像
镜像站群系统
泛镜像站群
泛目录+镜像
伪原创镜像站
>网站地图-sitemap