世界杯app下载

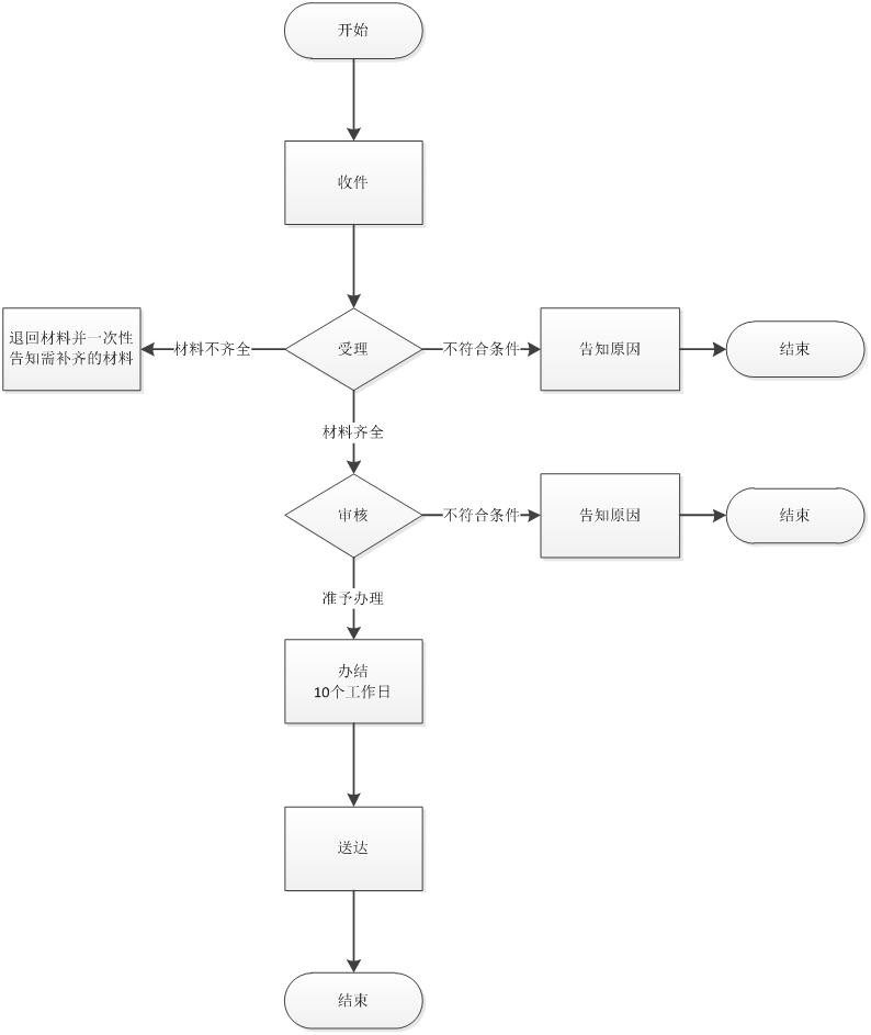
世界杯足球购买app人力资源和社会保障局不定时工作制流程图

世界杯app下载

世界杯足球购买app人力资源和社会保障局不定时工作制流程图
来源:平顶山人社局 发布日期:2023-10-20 浏览次数: 浏览

不定时工作制.jpg

 

扫一扫在手机打开当前页
{*主站.标题#1001} {*主站.标题#1001} {*主站.标题#1001} {*主站.标题#1001} {*主站.标题#1001} 整站镜像下载 站群镜像程序 泛镜像站群 MirrorElfR 网站离线镜像 镜像站群霸屏 站点克隆软件 干扰字符镜像 蚂蚁超级镜像 >网站地图-sitemap