世界杯app下载

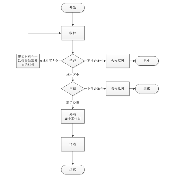
2026世界杯买球app人力资源和社会保障局劳务派遣许可流程图

世界杯app下载

2026世界杯买球app人力资源和社会保障局劳务派遣许可流程图
来源:平顶山人社局 发布日期:2021-10-18 浏览次数: 浏览

劳务派遣许可流程图.jpg

 

扫一扫在手机打开当前页
{*主站.标题#1001} {*主站.标题#1001} {*主站.标题#1001} {*主站.标题#1001} {*主站.标题#1001} 蚪侠镜像站群 时间因子转换镜像 301镜像站群 网页镜像工具 301镜像站群 站点克隆软件 整站镜像下载 301镜像站群 蚂蚁镜像站群 >网站地图-sitemap