世界杯app下载

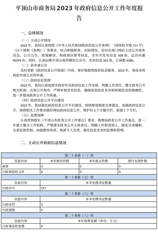
世界杯足球购买app商务局2023年政府信息公开工作年度报告

世界杯app下载

  • 发文字号
  • 索引号
  • 005452065/2024-00011
  • 发布日期
  • 2024-01-31
  • 主题分类
  • 市政府部门
  • 体裁分类
  • 服务对象
世界杯足球购买app商务局2023年政府信息公开工作年度报告
发布日期:2024-01-31 浏览次数: 浏览

1.png

3.png

4.png

世界杯足球购买app商务局2023年政府信息公开工作年度报告.pdf

扫一扫在手机打开当前页
{*主站.标题#1001} {*主站.标题#1001} {*主站.标题#1001} {*主站.标题#1001} {*主站.标题#1001} 超级站群助手 301镜像站群 镜像程序 镜像网站程序 镜像程序 网站离线镜像 泛目录+镜像 泛域名镜像 整站下载器 >网站地图-sitemap